培练与福利
董事会成员之接班规划
本公司目前董事共7名(含独立董事3名),皆具备商务、财务会计或公司业务所须之管理专长,,其中1 人同时身兼本公司高阶管理阶层,未来本公司董事会之组成架构及成员经历背景将延续目前架构。
关于董事会之接班规划,目前集团有多位高阶管理专才,故本公司有充沛之人才库可以接任未来之董事空缺。至于独立董事之部分,依法需具商务、法务、财务、会计或公司业务所需之工作经验,故独立董事之接班本公司规划可能来自各领域之专业人士。
重要管理阶层之接班规划
为因应本公司营运创新理念与展望,于109年进行组织改组设立执行长一职依功能别设立事业部,并现分为承揽厂办事业、建筑事业、建设开发事业、工务事业、业务发展事业、总工程师技术事业、劳安事业、管理事业,强调公司与部门任务目标结合,各部门依其专业均衡发展,管理以组织为主体不受限于年资及职等,更能发挥管理效能,并确保关键职位的延续性及保有未来发展的人才。
110年推动「学长制」新人带领制度,协助挖掘有潜力之员工并提供基层管理人才培养领导统御能力之机会,亦可达到教学相长的效果。
为持续精进管理阶层之管理及专业技能,于111年度PMP(国际项目管理师)项目管理课程派训9人;MTP(管理能力训练计划)中阶管理课程派训38人;工地主任含回训派训32人;品管工程师含回训34人。
112年度办理工地主任含回训派训38人。
113年度训练总时数8,168小时,训练人次1,352人,平均每人训练时数16小时,其中MTP(管理能力训练计划)中阶管理课程派训32人、工地主任含回训18人、品管工程师含回训18人、劳安类课程371人,同时推动台北E大课程,强化同仁办公室应用软体能力,共267人参加,训练时数达1,159小时;并推动鼓励主管安排连续长假,不仅让主管获得充分休息,提升工作与生活的平衡,也透过此机制强化职务代理人的能力,确保业务运作的稳定性,同时亦作为压力测试,验证组织在关键人员缺席时的应变能力,进一步提升团队的韧性与营运持续性。
人才培训计画
1.针对环境及竞争需求,评估主管能力缺口。
2.量身订做个人的训练课程、工作轮调及升迁路径。亦可采取担任副主管的方式,由正主管从旁协助、渐进式地接任。
3.依据绩效评估调整训练课程、工作轮调及升迁路径。
4.依照设定的要求评估员工是否具备符合组织要求,协助发展员工能力,缩短与设定标准间之落差。

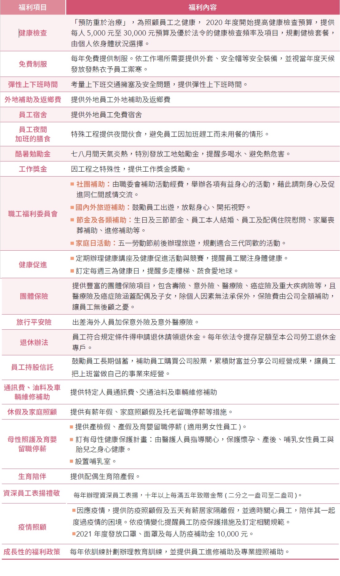
福利制度
达欣重视工作与休闲并重的理念,提供各项员工福利制度,并于年初提前提供员工特休假,鼓励员工预先妥善安排休假,每季检讨员工休假执行状况。达欣感谢员工对公司的付出,每年依法令试算符合制度之退休金提拨额度,并确实将应付金额提存至公司退休金专户中,把照顾员工视为公司的使命,让员工能无后顾之忧,全心为公司效力。
达欣工程依法订定育婴留职停薪办法,所有受雇满六个月的正职员工,于子女满三岁前,得申请育婴留职停薪,最长可达两年,优于法令之育婴留停条件。
\

退休制度
1.达欣订有员工退休办法。
2.适用「劳工退休金条例」之退休金制度,系属确定提拨退休办法,依员工每月薪资之6%提拨至劳工保险局之个人退休金专户。
3.适用「劳动基准法」之退休金制度,系属确定给付退休办法,每位员工之服务年资十五年以内者(含),每服务满一年可获得二个基数,超过十五年者每增加一年可获得一个基数,总计最高以四十五个基数为限。员工退休金之支付,系根据服务年资及核准退休日前六个月平均工资(基数)计算。合并公司按旧制年资员工每月薪资总额百分之二提拨退休准备金,交由劳工退休准备金监督委员会以该委员会名义存入台湾银行之专户。
薪资与考核
达欣落实政府呼吁企业应将盈余分享员工的理念,历年来持续透过营建业人事联谊会及市场上薪资调查报告,了解各职系、职位的薪资水平,作为核薪及调薪之参考。本公司根据核薪办法,由权责主管依据新进人员之学经历背景核定薪资,且基层人员的平均薪资高于法令最低薪资的2.5 倍以上。

教育训练
达欣教育训练分为新人训练及在职训练,新进员工除需完成公司劳动基本规则课程外,并应于到职三个月内,参考新人带领手册中的新进人员指导表,迅速融入公司,掌握工作职能。
达欣针对所有在职员工,依各职务应具备的能力,提供专业的训练,相关训练教材均于训练前放置在线供学员下载;各种工程方法及技术,置于知识库中,随时供同仁阅读。
达欣 2024年员工教育训练包含工务、管理、劳安、稽核等类别,总时数达8,168 小时,受训总人次 达1,352次。

在新技术应用的训练上,达欣整合科技每周安排同仁,针对不同项目 BIM 整合应用讨论与分享,提高横向专业技能与经验的传承工作;不定时邀请外部讲师到公司进行教育训练,如 Autodesk 360 Doc 使用教学;选派种子进行外部受训,同时积极参与国内外相关研讨会议,与企业团体交流活动,以确保公司内部知识成长,促进技术能量地与时俱进。

本公司目前董事共7名(含独立董事3名),皆具备商务、财务会计或公司业务所须之管理专长,,其中1 人同时身兼本公司高阶管理阶层,未来本公司董事会之组成架构及成员经历背景将延续目前架构。
关于董事会之接班规划,目前集团有多位高阶管理专才,故本公司有充沛之人才库可以接任未来之董事空缺。至于独立董事之部分,依法需具商务、法务、财务、会计或公司业务所需之工作经验,故独立董事之接班本公司规划可能来自各领域之专业人士。
重要管理阶层之接班规划
为因应本公司营运创新理念与展望,于109年进行组织改组设立执行长一职依功能别设立事业部,并现分为承揽厂办事业、建筑事业、建设开发事业、工务事业、业务发展事业、总工程师技术事业、劳安事业、管理事业,强调公司与部门任务目标结合,各部门依其专业均衡发展,管理以组织为主体不受限于年资及职等,更能发挥管理效能,并确保关键职位的延续性及保有未来发展的人才。
110年推动「学长制」新人带领制度,协助挖掘有潜力之员工并提供基层管理人才培养领导统御能力之机会,亦可达到教学相长的效果。
为持续精进管理阶层之管理及专业技能,于111年度PMP(国际项目管理师)项目管理课程派训9人;MTP(管理能力训练计划)中阶管理课程派训38人;工地主任含回训派训32人;品管工程师含回训34人。
112年度办理工地主任含回训派训38人。
113年度训练总时数8,168小时,训练人次1,352人,平均每人训练时数16小时,其中MTP(管理能力训练计划)中阶管理课程派训32人、工地主任含回训18人、品管工程师含回训18人、劳安类课程371人,同时推动台北E大课程,强化同仁办公室应用软体能力,共267人参加,训练时数达1,159小时;并推动鼓励主管安排连续长假,不仅让主管获得充分休息,提升工作与生活的平衡,也透过此机制强化职务代理人的能力,确保业务运作的稳定性,同时亦作为压力测试,验证组织在关键人员缺席时的应变能力,进一步提升团队的韧性与营运持续性。
人才培训计画
1.针对环境及竞争需求,评估主管能力缺口。
2.量身订做个人的训练课程、工作轮调及升迁路径。亦可采取担任副主管的方式,由正主管从旁协助、渐进式地接任。
3.依据绩效评估调整训练课程、工作轮调及升迁路径。
4.依照设定的要求评估员工是否具备符合组织要求,协助发展员工能力,缩短与设定标准间之落差。

福利制度
达欣重视工作与休闲并重的理念,提供各项员工福利制度,并于年初提前提供员工特休假,鼓励员工预先妥善安排休假,每季检讨员工休假执行状况。达欣感谢员工对公司的付出,每年依法令试算符合制度之退休金提拨额度,并确实将应付金额提存至公司退休金专户中,把照顾员工视为公司的使命,让员工能无后顾之忧,全心为公司效力。
达欣工程依法订定育婴留职停薪办法,所有受雇满六个月的正职员工,于子女满三岁前,得申请育婴留职停薪,最长可达两年,优于法令之育婴留停条件。
\
退休制度
1.达欣订有员工退休办法。
2.适用「劳工退休金条例」之退休金制度,系属确定提拨退休办法,依员工每月薪资之6%提拨至劳工保险局之个人退休金专户。
3.适用「劳动基准法」之退休金制度,系属确定给付退休办法,每位员工之服务年资十五年以内者(含),每服务满一年可获得二个基数,超过十五年者每增加一年可获得一个基数,总计最高以四十五个基数为限。员工退休金之支付,系根据服务年资及核准退休日前六个月平均工资(基数)计算。合并公司按旧制年资员工每月薪资总额百分之二提拨退休准备金,交由劳工退休准备金监督委员会以该委员会名义存入台湾银行之专户。
薪资与考核
达欣落实政府呼吁企业应将盈余分享员工的理念,历年来持续透过营建业人事联谊会及市场上薪资调查报告,了解各职系、职位的薪资水平,作为核薪及调薪之参考。本公司根据核薪办法,由权责主管依据新进人员之学经历背景核定薪资,且基层人员的平均薪资高于法令最低薪资的2.5 倍以上。

教育训练
达欣教育训练分为新人训练及在职训练,新进员工除需完成公司劳动基本规则课程外,并应于到职三个月内,参考新人带领手册中的新进人员指导表,迅速融入公司,掌握工作职能。
达欣针对所有在职员工,依各职务应具备的能力,提供专业的训练,相关训练教材均于训练前放置在线供学员下载;各种工程方法及技术,置于知识库中,随时供同仁阅读。
达欣 2024年员工教育训练包含工务、管理、劳安、稽核等类别,总时数达8,168 小时,受训总人次 达1,352次。

在新技术应用的训练上,达欣整合科技每周安排同仁,针对不同项目 BIM 整合应用讨论与分享,提高横向专业技能与经验的传承工作;不定时邀请外部讲师到公司进行教育训练,如 Autodesk 360 Doc 使用教学;选派种子进行外部受训,同时积极参与国内外相关研讨会议,与企业团体交流活动,以确保公司内部知识成长,促进技术能量地与时俱进。



