培訓與福利
董事會成員之接班規劃
本公司目前董事共7名(含獨立董事3名),皆具備商務、財務會計或公司業務所須之管理專長,,其中 1 人同時身兼本公司高階管理階層,未來本公司董事會之組成架構及成員經歷背景將延續目前架構。
關於董事會之接班規劃,目前集團有多位高階管理專才,故本公司有充沛之人才庫可以接任未來之董事空缺。至於獨立董事之部分,依法需具商務、法務、財務、會計或公司業務所需之工作經驗,故獨立董事之接班本公司規劃可能來自各領域之專業人士。
重要管理階層之接班規劃
為因應本公司營運創新理念與展望,於109年進行組織改組設立執行長一職依功能別設立事業部,並現分為承攬廠辦事業、建築事業、建設開發事業、工務事業、業務發展事業、總工程師技術事業、勞安事業、管理事業,強調公司與部門任務目標結合,各部門依其專業均衡發展,管理以組織為主體不受限於年資及職等,更能發揮管理效能,並確保關鍵職位的延續性及保有未來發展的人才。
110年推動「學長制」新人帶領制度,協助挖掘有潛力之員工並提供基層管理人才培養領導統御能力之機會,亦可達到教學相長的效果。
為持續精進管理階層之管理及專業技能,於111年度PMP(國際專案管理師)專案管理課程派訓9人;MTP(管理能力訓練計劃)中階管理課程派訓38人;工地主任含回訓派訓32人;品管工程師含回訓34人。
112年度辦理工地主任含回訓派訓38人。
113年度訓練總時數8,168小時,訓練人次1,352人,平均每人訓練時數16小時,其中MTP(管理能力訓練計劃)中階管理課程派訓32人、工地主任含回訓18人、品管工程師含回訓18人、勞安類課程371人,同時推動台北E大課程,強化同仁辦公室應用軟體能力,共267人參加,訓練時數達1,159小時;並推動鼓勵主管安排連續長假,不僅讓主管獲得充分休息,提升工作與生活的平衡,也透過此機制強化職務代理人的能力,確保業務運作的穩定性,同時亦作為壓力測試,驗證組織在關鍵人員缺席時的應變能力,進一步提升團隊的韌性與營運持續性。
人才培訓計畫
1.針對環境及競爭需求,評估主管能力缺口。
2.量身訂做個人的訓練課程、工作輪調及升遷路徑。亦可採取擔任副主管的方式,由正主管從旁協助、漸進式地接任。
3.依據績效評估調整訓練課程、工作輪調及升遷路徑。
4.依照設定的要求評估員工是否具備符合組織要求,協助發展員工能力,縮短與設定標準間之落差。

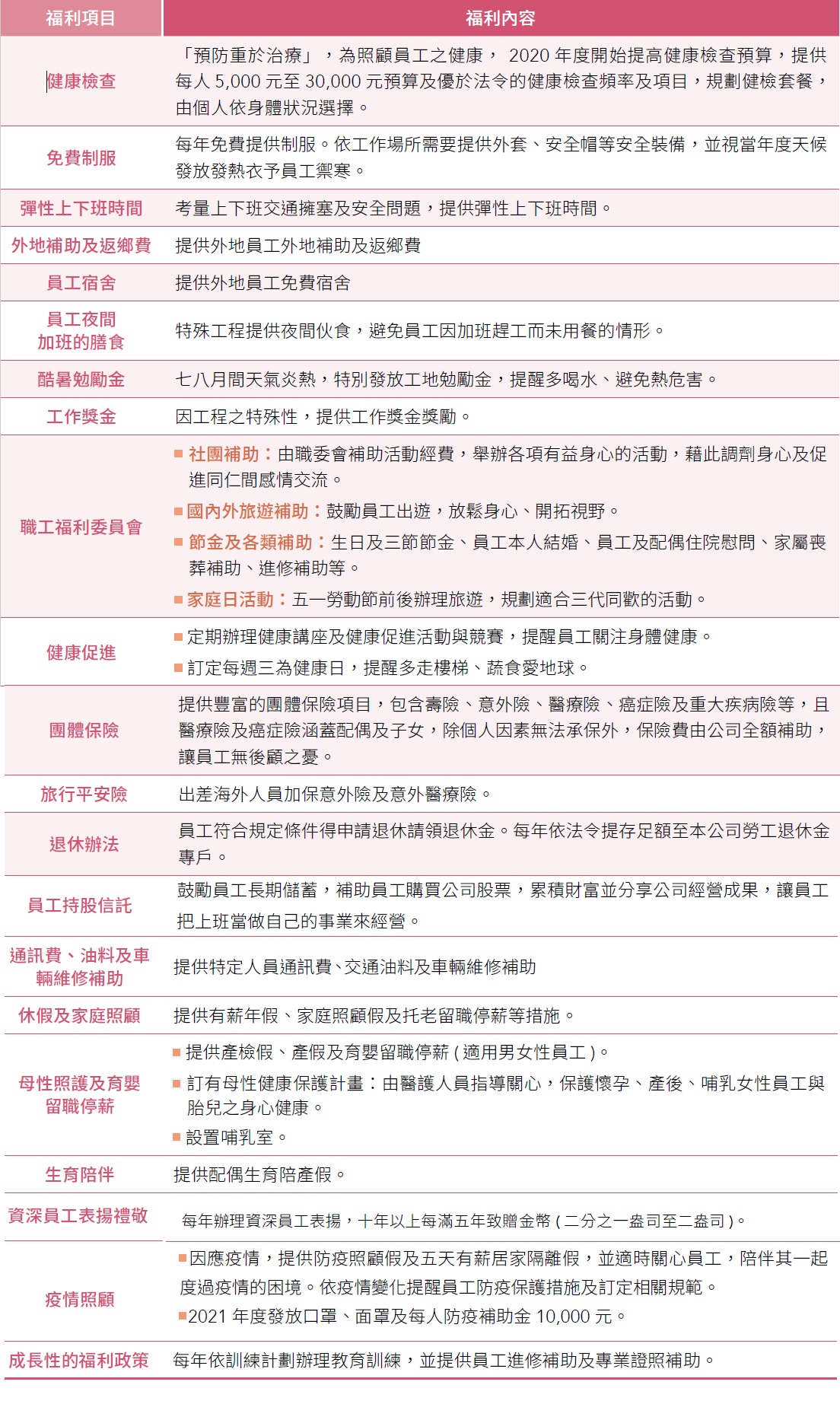
福利制度
達欣重視工作與休閒並重的理念,提供各項員工福利制度,並於年初提前提供員工特休假,鼓勵員工預先妥善安排休假,每季檢討員工休假執行狀況。達欣感謝員工對公司的付出,每年依法令試算符合制度之退休金提撥額度,並確實將應付金額提存至公司退休金專戶中,把照顧員工視為公司的使命,讓員工能無後顧之憂,全心為公司效力。
達欣工程依法訂定育嬰留職停薪辦法,所有受雇滿六個月的正職員工,於子女滿三歲前,得申請育嬰留職停薪,最長可達兩年,優於法令之育嬰留停條件。


退休制度:
1.達欣訂有員工退休辦法。
2.適用「勞工退休金條例」之退休金制度,係屬確定提撥退休辦法,依員工每月薪資之6%提撥至勞工保險局之個人退休金專戶。
3.適用「勞動基準法」之退休金制度,係屬確定給付退休辦法,每位員工之服務年資十五年以內者(含),每服務滿一年可獲得二個基數,超過十五年者每增加一年可獲得一個基數,總計最高以四十五個基數為限。員工退休金之支付,係根據服務年資及核准退休日前六個月平均工資(基數)計算。合併公司按舊制年資員工每月薪資總額百分之二提撥退休準備金,交由勞工退休準備金監督委員會以該委員會名義存入台灣銀行之專戶。
薪資與考核
達欣落實政府呼籲企業應將盈餘分享員工的理念,歷年來持續透過營建業人事聯誼會及市場上薪資調查報告,了解各職系、職位的薪資水準,作為核薪及調薪之參考。本公司根據核薪辦法,由權責主管依據新進人員之學經歷背景核定薪資,且基層人員的平均薪資高於法令最低薪資的2.5 倍以

教育訓練
達欣教育訓練分為新人訓練及在職訓練,新進員工除需完成公司勞動基本規則課程外,並應於到職三個月內,參考新人帶領手冊中的新進人員指導表,迅速融入公司,掌握工作職能。
達欣針對所有在職員工,依各職務應具備的能力,提供專業的訓練,相關訓練教材均於訓練前放置線上供學員下載;各種工程方法及技術,置於知識庫中,隨時供同仁閱讀
達欣 2024年員工教育訓練包含工務、管理、勞安、稽核等類別,總時數達8,168小時,受訓總人次 達1,352次。

在新技術應用的訓練上,達欣整合科技每週安排同仁,針對不同專案 BIM 整合應用討論與分享,提高橫向專業技能與經驗的傳承工作;不定時邀請外部講師到公司進行教育訓練,如 Autodesk 360 Doc 使用教學;選派種子進行外部受訓,同時積極參與國內外相關研討會議,與企業團體交流活動,以確保公司內部知識成長,促進技術能量地與時俱進。

本公司目前董事共7名(含獨立董事3名),皆具備商務、財務會計或公司業務所須之管理專長,,其中 1 人同時身兼本公司高階管理階層,未來本公司董事會之組成架構及成員經歷背景將延續目前架構。
關於董事會之接班規劃,目前集團有多位高階管理專才,故本公司有充沛之人才庫可以接任未來之董事空缺。至於獨立董事之部分,依法需具商務、法務、財務、會計或公司業務所需之工作經驗,故獨立董事之接班本公司規劃可能來自各領域之專業人士。
重要管理階層之接班規劃
為因應本公司營運創新理念與展望,於109年進行組織改組設立執行長一職依功能別設立事業部,並現分為承攬廠辦事業、建築事業、建設開發事業、工務事業、業務發展事業、總工程師技術事業、勞安事業、管理事業,強調公司與部門任務目標結合,各部門依其專業均衡發展,管理以組織為主體不受限於年資及職等,更能發揮管理效能,並確保關鍵職位的延續性及保有未來發展的人才。
110年推動「學長制」新人帶領制度,協助挖掘有潛力之員工並提供基層管理人才培養領導統御能力之機會,亦可達到教學相長的效果。
為持續精進管理階層之管理及專業技能,於111年度PMP(國際專案管理師)專案管理課程派訓9人;MTP(管理能力訓練計劃)中階管理課程派訓38人;工地主任含回訓派訓32人;品管工程師含回訓34人。
112年度辦理工地主任含回訓派訓38人。
113年度訓練總時數8,168小時,訓練人次1,352人,平均每人訓練時數16小時,其中MTP(管理能力訓練計劃)中階管理課程派訓32人、工地主任含回訓18人、品管工程師含回訓18人、勞安類課程371人,同時推動台北E大課程,強化同仁辦公室應用軟體能力,共267人參加,訓練時數達1,159小時;並推動鼓勵主管安排連續長假,不僅讓主管獲得充分休息,提升工作與生活的平衡,也透過此機制強化職務代理人的能力,確保業務運作的穩定性,同時亦作為壓力測試,驗證組織在關鍵人員缺席時的應變能力,進一步提升團隊的韌性與營運持續性。
人才培訓計畫
1.針對環境及競爭需求,評估主管能力缺口。
2.量身訂做個人的訓練課程、工作輪調及升遷路徑。亦可採取擔任副主管的方式,由正主管從旁協助、漸進式地接任。
3.依據績效評估調整訓練課程、工作輪調及升遷路徑。
4.依照設定的要求評估員工是否具備符合組織要求,協助發展員工能力,縮短與設定標準間之落差。

福利制度
達欣重視工作與休閒並重的理念,提供各項員工福利制度,並於年初提前提供員工特休假,鼓勵員工預先妥善安排休假,每季檢討員工休假執行狀況。達欣感謝員工對公司的付出,每年依法令試算符合制度之退休金提撥額度,並確實將應付金額提存至公司退休金專戶中,把照顧員工視為公司的使命,讓員工能無後顧之憂,全心為公司效力。
達欣工程依法訂定育嬰留職停薪辦法,所有受雇滿六個月的正職員工,於子女滿三歲前,得申請育嬰留職停薪,最長可達兩年,優於法令之育嬰留停條件。


退休制度:
1.達欣訂有員工退休辦法。
2.適用「勞工退休金條例」之退休金制度,係屬確定提撥退休辦法,依員工每月薪資之6%提撥至勞工保險局之個人退休金專戶。
3.適用「勞動基準法」之退休金制度,係屬確定給付退休辦法,每位員工之服務年資十五年以內者(含),每服務滿一年可獲得二個基數,超過十五年者每增加一年可獲得一個基數,總計最高以四十五個基數為限。員工退休金之支付,係根據服務年資及核准退休日前六個月平均工資(基數)計算。合併公司按舊制年資員工每月薪資總額百分之二提撥退休準備金,交由勞工退休準備金監督委員會以該委員會名義存入台灣銀行之專戶。
薪資與考核
達欣落實政府呼籲企業應將盈餘分享員工的理念,歷年來持續透過營建業人事聯誼會及市場上薪資調查報告,了解各職系、職位的薪資水準,作為核薪及調薪之參考。本公司根據核薪辦法,由權責主管依據新進人員之學經歷背景核定薪資,且基層人員的平均薪資高於法令最低薪資的2.5 倍以

教育訓練
達欣教育訓練分為新人訓練及在職訓練,新進員工除需完成公司勞動基本規則課程外,並應於到職三個月內,參考新人帶領手冊中的新進人員指導表,迅速融入公司,掌握工作職能。
達欣針對所有在職員工,依各職務應具備的能力,提供專業的訓練,相關訓練教材均於訓練前放置線上供學員下載;各種工程方法及技術,置於知識庫中,隨時供同仁閱讀
達欣 2024年員工教育訓練包含工務、管理、勞安、稽核等類別,總時數達8,168小時,受訓總人次 達1,352次。

在新技術應用的訓練上,達欣整合科技每週安排同仁,針對不同專案 BIM 整合應用討論與分享,提高橫向專業技能與經驗的傳承工作;不定時邀請外部講師到公司進行教育訓練,如 Autodesk 360 Doc 使用教學;選派種子進行外部受訓,同時積極參與國內外相關研討會議,與企業團體交流活動,以確保公司內部知識成長,促進技術能量地與時俱進。



